[b][color=#FF0000]【楊文進】[/color][/b]
[b][u]真正的心靈相通、人格特質和生命態度的欣賞,才是維繫友情的要素,比外表、身分甚至種族的差異重要得多[/u][/b]
[b]兩個各方面南轅北轍的人,看似絕對無法成為朋友[/b]
電影給了綠皮書一個興味盎然的錯置:手持綠皮書導航的是個粗俗的義裔白人司機 ;而後座則是擁有三個博士頭銜的非裔鋼琴家。這樣「黑白社會位階對調」的大前提似乎確保了觀眾能很「安全」的感到趣味
東尼,美國義大利後裔,很自然的看不慣黑人(其實他看不慣任何其他種族的人) ,愛打架卻有義氣,沒受教育卻欣賞有才華的人,言語粗俗卻熱情洋溢,心中有愛卻不會表達,身居陋巷卻家人朋友眾多
唐,美國非洲黑人,處在種族歧視的年代,雖跟上層的白人終日打交道,卻永遠得不到尊重與認同, 幫白人彈琴,下台還是黑鬼,又不被黑人接受,離婚,同性戀,不夠黑又不像男人,天才洋溢卻不懂生活,身處城堡卻獨自一人, 他時時帶著憂鬱的面容,因為生命充滿矛盾。
[b]世上許多孤獨的人都在等待某個人先跨出第一步[/b]
東尼為了錢勉為其難的接受工作(但為了尊嚴不願做僕人) ,當他認可唐是老闆後,開始釋出善意,自以為是的跟唐聊起黑人音樂、食物,雖然膚淺,唐也不真的認同,但對孤獨的唐已經是上帝賜的恩典。當坐在駕駛座的東尼手油油地將炸雞遞給後座的唐,而唐從一開始拒絕到用手接下、不弄髒毛毯,並能吃出過去從未體驗過的美味後,兩人之間的差異成了共同語言,唐也因為從未有過的釋放,自由而露出粲然笑容。
當東尼從酒店救回唐,唐以為東尼只是為了工作盡責,但東尼表明不僅是爲了工作,這種真誠的告白,讓唐打開了心斐,真真確確的感受到朋友的愛
[b]兩個人相似而互相欣賞的特質[/b]
外表、身分甚至種族的差異都是表面,我看到的是兩人面對生命的態度卻是心意相通而互相欣賞,這也是維繫友情的要素。
[b]認真生活,忠於工作[/b]
東尼常說他爸教他”無論你做什麼,都要盡全力。該工作的時候就認真工作,該笑的時候就大笑,該吃的時候,就把它當作最後一餐享用。”因此他對工作認真而忠心,即使是酒店保鑣也用一樣的態度。唐更是生活嚴謹,對工作要求一絲不苟,表演時忘我,真正是用生命演奏。東尼被他深深吸引,也為他的才華折服。
[b]自尊心強,不屈服於權勢[/b]
唐身處不平等的環境,到處碰到挑戰其自尊的人事物,他用的方法是正面面對,不用暴力但也絕不輕易屈服(寧願花時間回旅社上廁所,也不用野外的廁所),他說 : ”唯有保持尊嚴可以戰勝一切” ,他不贊成用暴力或權勢關說,但必要時還是找了司法部長官說免了牢獄之災。本來一直為了表演委屈自己,後來也決定反抗不表演,為自己挺身而出,多少也受了東尼影響(他問了東尼說如果要他留下來,他願意,當東尼決定走,也代表兩人同心更強硬的對抗外在世界) 。
東尼是白人,面對的不平比唐少很多,但社會的不公不義和權勢的欺壓卻是相同的,他選擇更強硬的用拳頭對付(連警察都揍) ,同時對於唐的境遇與不屈不撓的態度是佩服的,也屢次為他打抱不平,唐雖未必完全贊同他的反應,但這種同甘共苦的情感使友情更加濃郁
[b]坦誠以對,體貼對方,理解對方,鼓勵對方[/b]
當唐跟東尼表白內心最深層的痛時,東尼回應的是感同身受的沉默,當東尼發現唐是同性戀時,他沒有任何批評(不像義大利人的脾氣) ,聽到唐離過婚跟兄弟沒來往時,也露出同理的表情(雖然他的家庭觀念堅定) ,唐說起他的學習經驗和小時候跟著媽媽奔波的勞苦,東尼更是又敬佩又不捨。東尼又鼓勵唐接受黑人音樂,帶他去黑人酒館,讓唐得到從未有的認同感與被認同感
唐對東尼的粗曠甚至粗俗雖然不欣賞但仍然站在體貼朋友的立場,教他給妻子寫文情並茂的信,但也不反對東尼加幾句白話; 鼓勵東尼練習發聲,勸戒東尼不要偷竊,不亂丟垃圾,不賭博….. 再再都為了鼓舞東尼前進
[b][color=#FF0000]【黃茗芬】[/color][/b]
小時候,我們期待長大,長大後擁有自由,能隨心所欲的做人做事。然而,長大後才體會,大人的世界像蜜蜂窩,分隔成許多狹窄的格子,有許多界限和看不見的規定,就像隱形的牆壁阻隔在人與人之間。因此,很多人感嘆,長大後很難交到知心好友,更需要的是人際互動上的巧思和心防。
電影【幸福綠皮書】改編自真實故事,在美國種族議題熱烈的時代背景下,在一段各有意圖的長途旅行中,兩個原本不可能有生命交集的中年男人,跨越界線,建立一段持續到生命終點的真誠友誼。
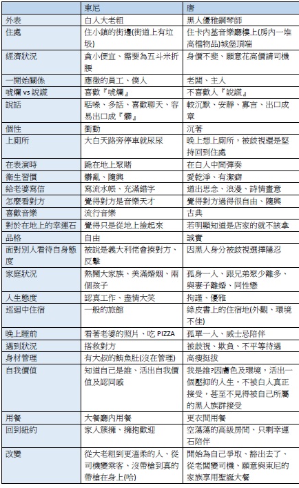
黑皮膚的唐納是牙買加裔美人,古典鋼琴家,離婚獨居,住在卡內基演奏廳的頂樓,有僕人照料,和家人沒聯繫。擁有音樂、心理和宗教儀式三博士學位,曾兩度入白宮演出,成名後在美國白人為主的上流社會演奏鋼琴。
白皮膚的東尼是義裔美人,紐約市的夜總會門房,家庭關係融洽,家族常相聚在一起。東尼熟悉常民生活和文化,對一般黑人的生活處境和習慣瞭若指掌,他會拼錯字、英文發音不精準,不說謊卻善於唬爛、能成功勸說別人。他擅於解決危機事件,並深愛家人。
兩人的相遇發生在1962年,唐納要展開深入美國南部的巡迴演出,他要找一位開車司機兼保鏢、兼秘書、再兼僕人照料生活細節。當時美國黑人種族抗爭意識興起,唐納的南巡之禮是以勇氣來支持這股新興意識。雖然他有勇氣,但務實來衡量,仍需要具體的預備----一個有能力處理突發狀況的人,相伴完成旅程。東尼來應徵司機時,並不知曉這些背景和意圖,原本工作的夜總會重新裝修,使他一段時間沒工作,家計的需要讓他來應徵,但他拒絕兼任僕人工作,並希望能趕在聖誕夜家人團圓飯前到家。唐納打聽過東尼,確認他有優異的危機處理能力,認定他是南巡之禮最好的陪伴者,願意按東尼的要求來雇用他。
東尼和唐納都是美國種族大熔爐的移民者,看似唐納擠身上流社會,性格卻挑惕、疏離孤僻,言行舉止只想迎合上流社會的規格標準,深層卻迷失身份認同,他像戴了一張白人上流社會面具的黑人,從禮儀、文化素養、飲食習慣等角度,無論怎麼用心揣摩熟練上流社會的法則,只有在演奏時間,他能融洽進入上流社會,掌聲過後、離開舞台,他就是白人眼中的黑人,隸屬種族隔離規定來管理生活。
東尼則不同,工作歷練讓他見識社會不同階層的人們,他理解人們有自己不為人所知的處境和難處,他工作上忠誠,對人在深處有溫暖的接納。他與家人在美國落地生根,卻沒有因此拋棄所屬文化和生活習慣。因此,東尼保有真誠直率的性格,有話直說,直說的話並不是為了傷害對方自尊,而是想和對方建立平等真實的關係。
兩人在旅程的起頭,凡事都需要磨合。唐納用挑惕的眼光看待東尼的一切:不喜歡他吸煙,覺得用字遣詞粗俗,沒教養沒文化,和上流社會格格不入,不喜歡她在空擋和其他司機小賭一把的習性,甚至因為東尼的姓很難發音,要他自我介紹時縮短發音,這等於改了別人的姓。面對這一切,東尼倒是率真又大器,他沒對唐納動怒,卻一一反駁他的上流社會標準,一樣都不改的怡然自處,繼續在工作上盡忠職守。每次看著兩人互動,深感東尼確實有優異的化解危機能力,因為要和唐納日日相處完成這趟旅程,本身就是最大的危機。
東尼一有時間,就寫信給太太,這是出發前太太叮嚀東尼要做的,寫信回家。早餐通常是東尼最穩定的寫信時間,他開懷享受每一餐,也認真寫信。信的內容不長,對家人的思念,每日吃的食物,看到美國的幅員遼闊和美麗風景,還有對唐納的觀察和感受。他對唐納的描述遠比唐納每日對他的挑惕深刻精準:只有彈琴時不像黑人,像天才,卻是無趣的聰明人;從車子後照鏡看他總處在思考狀態;心情不好,所以喝很多酒。我喜歡東尼寫給太太的信,他有一雙質樸的雙眼,平視地觀看,安靜的感受,對人沒有扭曲,即便心存刻板印象,卻能在持續的觀察感受中,真正進入對方的模樣。
車程中,兩人有許多單獨互動的機會,隨著進入南方不同的城市,工作上盡忠職守的東尼,陪伴唐納一同面對種族隔離的真實環境,讓我們透過「旅行」來體會「綠皮書」(Green Book,1936年出版,1967年停刊)的殘酷真相。綠皮書是美國過內專為黑人出的冊子,不論貧富,只要黑人去南方一些城市,食衣住行的需求必須按冊子內建議,前往友善黑人場所。
這對有音樂天份,一直在美國北方用古典音樂服務上流社會的唐納來說,雖是勇氣的展現,也是生活環境的深刻轉換,他無法像在北方生活時,躲回自己舒適安全的頂樓住宅中。每每遇到棘手困窘的狀況,只有東尼能幫助他,東尼一次次看見唐納身為黑人一份子,要概括承受充滿羞辱的種族處境。他們一起面對白人警察、餐廳的白人侍者和白人經理、泳池管理員、西裝店白人老闆、酒吧白人常客,音樂演奏場的白人幕後工作人員....,這些殘酷的現實粉碎唐納習慣披戴在身上的白人姿態,也讓他感受到東尼始終如一眼光平視的相待。
友誼在旅程中真誠滋長,影響了兩人互動。唐納教東尼寫能表達情感的家書,剛開始是口述給東尼抄寫,後來東尼揣摩出箇中秘訣,能寫出不同的信。東尼領著唐納享受美式炸雞的好滋味,聽黑人的流行音樂。東尼和唐納談著黑人擅長的音樂天份和演出,巡迴演出最後一站,唐納破天荒進入黑人酒吧,不受古典音樂拘束,用不同的風格來演奏,深刻抒發內心情感。唐納這場演出感動了在場所有人,他也深感喜悅。音樂是他生命最深的投注,這最後一場音樂演出是突破的嘗試,就像唐納用音樂重整內心身份認同的長期掙扎。
旅行的起頭,唐納只掛著自己的演出是否準時與順利,在旅程的尾端,他記掛著東尼的聖誕家族團圓聚餐。冒著暴風雪,兩人披星戴月的趕路,車子疾駛在雪地中,東尼很疲倦,最後一段路是唐納接手駕駛,將東尼平安且即時的送回家,趕上與家人的聚餐。此時的唐納,已把東尼視為親近的朋友,他看重東尼所珍視的。
這段旅程在兩人相互理解與珍惜中,他們擁有一份獨一無二的禮物:珍貴的友誼。這份友誼珍貴之處,在於兩人以勇氣跨越界線和差異,展開生命的探索和陪伴,他們看重對方所珍惜的價值,忠誠地彼此支持和成全,他們一同經歷困難與無法改變的窘境,又能一起開懷大笑。旅程使他們以獨特的方式深深烙印在對方心裡,相互扶持走過人生的轉彎口。
[b][color=#FF0000]【林繼弘】[/color][/b]
生活在歧視黑人的社會裡,很多公平正義、人格尊嚴、互敬互愛,都只能被迫忘記,甚至賤踏。但在劇中,神巧妙地把,海派的義裔白人司機東尼,和高雅的黑人鋼琴家唐老闆,湊在一起生活兩個月。黑白人種間的冷漠隔閡,漸漸的因為人性基本的善,基本的尊重和愛護,又再度拉近。劇中有許多黑老闆跟白司機間,「愛」的傳遞,我想要盡可能地挑出,來做分享。
黑老闆唐,傳遞給白司機東尼的愛:
1) 老闆希望自己的司機,不說粗話,是為了自己的面子,但是唐說:「不說粗話,是留給自己的尊嚴」我覺得這是對員工,要求的愛。
2) 黑老闆強迫白司機,還回佔為己有的綠玉石;倒車回去撿起亂丟在馬路上的飲料杯,這是對下屬教育的愛。
3) 黑老闆幫東尼寫信給太太,是關心員工的愛。意外深切的一句「愛上妳是毫不猶豫地」更讓我動容。
4) 巡迴完回紐約的途中,黑老闆竟然親自開車,冒著大雪的危險,載著累癱的東尼回家過節,為了不讓好朋友東尼的太太失望,這是犧牲奉獻的愛!
5) 留著司機朋友的綠玉石,是懷念的愛。
東尼司機,傳遞給唐老闆的愛
6) 再也不希望黑老闆被欺負,東尼就對老闆說「沒有我在,你哪裡都不要去!」是對人宣示主權的愛!
7) 一邊開車,一邊強迫西裝筆挺的老闆,用手吃炸雞,讓唐享受簡單的快樂,是分享的愛。

到YMCA去保釋出,同性戀被捕的唐老闆,完全不追問細節,是不挖隱私的愛!
9) 在義大利朋友面前,維護黑人老闆,是尊重的愛。
10) 買了遮瑕膏,給唐老闆掩蓋眼角的鬥毆傷,是維護老闆顏面的愛。
11) 「我打警察,是因為他讓你淋雨」是給老闆尊榮容的愛!
12) 雖然東尼被老闆安全載到家,過聖誕節,但老闆沒留下來。東尼心裡就一直惦記著老闆,這是不捨的愛!終於唐老闆按鈴,願意一起跟東尼家人過節,東尼給上4、5秒擁抱的愛!
本劇讓我最想拍手叫好的一幕,是神設局,透過音樂,讓黑老闆,唐,找回自己!
首先,謝謝黑老闆自己「終於」願意「順服」的到炸雞店用餐,神才能開始動工!當然,唐超凡的爵士鋼琴表演破冰,讓爵士樂團認同唐,進而邀請唐老闆合奏。完美的快板爵士多重奏,讓黑人老闆的「被認同」來到最高點,破碎部分魔鬼在唐心裡的大控告!!!
「我不夠黑,我也不夠白,我也不夠男人,我到底是什麼?」
這部充滿愛的小動作電影,最後有個互相感恩的俏皮結尾。東尼太太,看到唐老闆是黑人,愣一下後,就決定用滿滿的愛歡迎唐老闆,這滿溢的愛,就在悄悄的回應唐老闆時,再次傳遞愛給唐老闆!
唐老闆;「謝謝妳把先生借給我!」
讓我有了最可信賴的白人朋友!
東尼太太;「謝謝你幫他寫信!」
讓我感受到先生滿滿的愛!
[b][color=#FF0000]【楊立嘉】[/color][/b]
神在創造天地時就說:那人獨居不好。
每一個人內心都是渴望以及需要能夠~被關懷、被理解、被支持甚至是被說真話…因為每一個人都需要真誠的愛、都渴望著被愛。
博士∙唐:一個人生活在華麗卻孤獨屬於自己的城堡、縱然有許多外在如象牙或高高在上的椅子…等看似尊貴的擺飾、卻無法改變自己因著與生俱來的膚色而帶來社會諸多歧視等不公平的對待。即便如此、唐想藉著自己在鋼琴上的天賦才能、有尊嚴地為改變那時代人們對黑人的看法盡一己之力、因此勇敢地決定往酬勞較少又危險的南方巡迴演奏。
大嘴東尼:開心就大笑不爽就大罵甚至大打出手、大口喝酒大口吃肉、喜歡耍小聰明佔小便宜、不掩飾自己的感受、誠實&講義氣、並且很有自己的原則~認為說瞎話不算說謊甚至有點自鳴得意、因著擁有幸福美滿的家、在愛裡面沒有懼怕總是能夠真誠直接地表達自己的感受、覺得這樣的自己很好沒有什麼需要改變的。
擁有高教育水準、在各地巡迴演奏的音樂家 博士∙唐vs為著生活打拼、擔任夜總會保鑣的市井小民 大嘴湯尼~黑vs白、優雅vs粗俗、壓抑vs直率、尊嚴vs拳頭、象牙vs幸運石…看似有著天壤地別的二人、因著二個月的朝夕相處、彼此在對方身上看見自己所缺乏的美好、在相處中接納彼此、並且淺移默化&調和改變、因而更邁向幸福。
[b]愛&勇氣[/b]
博士∙唐正因著有湯尼的支持&陪伴、才能鼓起勇氣走上台、在伯明罕小酒吧演奏並且贏得店內滿堂喝采而最終得到同胞的認同。並且在聖誕夜鼓起勇氣、克服內心因為自己是黑人可能不受湯尼家人待見的恐懼、跨出渴望友誼的幸福腳步。
[b]謙卑&尊嚴[/b]
東尼曾經也是歧視黑人的、甚至覺得只要能解決問題即便使用拳頭、金錢…都無所謂、因著看見唐一路上雖然受到諸般歧視仍以謙卑的態度應對、為了想讓國家對黑人的態度帶來改變所附上的一切代價、東尼也打從心底尊敬唐、並且明白柔和謙卑不是懦弱、甚至需要更大的勇氣、最終在伯明罕、東尼也為了維護自己和唐的尊嚴、最後決定離開不演出。
生命中能夠得著真誠的朋友是何等幸福、成為對方心靈的支持、為對方帶來勇氣&力量、同時看見對方的美好、相交中彼此都能成為更好的人。
[color=#FF0000]【連裴宜】[/color]
這個故事讓我們知道膚色、外表給人的第一印象,有時候也影響我們對待對方的方式,我也在反思自己是不是也因著別人的外在條件(世界講求高富帥、白富美),心裡默默地給別人排名?或用不合宜的方式對待別人?但我相信神不是這樣看我們,在祂眼中每一個都是祂的精心傑作,祂造我們,看我們每一個『甚好』。
在影片中看著黑人主角一再因著自己的膚色被各方面的歧視,只能住某些較低階的旅館、不能進入高級餐廳、不被允許跟白人一樣上同個地方的洗手間、某些城鎮不允許黑人在晚上出現在鎮上…,看到這些,心裡有一陣酸楚,而身為台灣人的我們雖然較少種族歧視問題,但是不是也有一些同溫層而構成的優越感,甚至有輿論壓力造成某些人在社會角落被打壓、被獵巫,這些是我們值得反思的議題。
因著有長時間的巡迴演出,加上各自的需要(一個需要賺錢、一個需要司機兼僕人)於是展開這段旅程,兩個本來八竿子打不著的人,開始長時間的相處,進而互相影響生命,本來拘謹的唐,活得越來越自由,本來帶著優越感的東尼,跨越膚色界線,義氣相挺自己的老闆,真是一段美好的情誼。
在工作中、教會事工中也常常是這樣,有時候在我們非自願或尚未有心理預備的情況下,進到一個新的團隊,原生背景、個性、思考模式、做事方法,大家都不盡相同,在完成工作的過程中,關係的磨塑讓我們更認識彼此、更認識自己,也在溝通中、甚至一次又一次的吵架中成長,當工作完成結出美好果實的當下,你會發現你獲得了一票『戰友』,可以一起並肩作戰、朝著相同方向前進的朋友。
[color=#FF0000]1.請問故事中哪一段情節讓你印象最深刻?[/color]
故事主角東尼在肯塔基州看到肯德基的興奮,很像我小時候可以吃到麥當勞那樣興奮,不改『吃貨本色』的東尼開心的買了一整桶,在車上嗑起炸雞(已經感受到車子內布滿炸雞香味),我想他一開始就有想跟唐分享,才會買一整桶吧,有的人吃起東西,在旁邊看的人會覺得很好吃,再加上他的『說服』,讓本來愛乾淨、不想弄髒毯子、沒吃過炸雞的唐也一起享受美食。
雖然中間他們討論了對方族群可能會吃的東西、聽的音樂,唐也澄清自己並非東尼想得這樣,硬是把炸雞塞在對方手上,只為好好開車握好方向盤,真是盛情難卻啊!本來很『ㄍㄥ』的唐也在車內用手吃炸雞,還一塊接著一塊~
東尼的父親曾說:不管做甚麼都做到極致,認真工作、盡情大笑、好好享受美食,放鬆、享受每個當下。
當唐也學東尼把骨頭丟出窗外時,感受到他在行為上也漸漸放鬆、自由,不再那麼拘謹。
把車子倒回去撿杯子那段,唐在適度讓自己突破的背後仍回到原來守規矩的自己,我想唐要求東尼在把車子開回去撿杯子的同時,也想讓東尼知道自由可以,但不要過度影響環境(別人)啊!畢竟杯子沒像雞骨頭那樣容易被環境分解。
[color=#FF0000]2.出發時東尼堅持不提唐的行李上車,你如何解讀他的行為?瞧不起黑人的東尼,為什麼很快就和黑人打成了一片?[/color]
(1)一開始先『拿翹』一下,畢竟對於這位黑人老闆很不熟悉,而且工作是透過唐向妻子說服才出發的,再加上家庭、家族背景影響,心理本來就覺得自己比黑人高一等的優越感(先前把來家中的黑人工人用的杯子仍掉),所以當他看到有一位原來的助理(很像是黃種人)在一旁時,反而眼神示意讓助理把行李搬上車
通常心理面的意念會影響人所說出來的話語、行為,東尼心中的優越感讓他堅持不提行李
(2)畢竟每天生活在一起,越來越認識對方,加上東尼也發現身為黑人的老闆在巡迴演出的過程中,因為皮膚的顏色受到許多限制、歧視,他裡面的『義氣魂』,讓他挺身出來挺自己的BOSS
[color=#FF0000]3.唐和東尼對「唬爛」的看法有什麼不同之處?為什麼「唬爛」是東尼引以為傲的本事?[/color]
(1)唐覺得唬爛就是在騙人、說謊,東尼覺得自己不是在說謊、騙人,他只是擅長說服人們去做對方本來不想做的事,用三寸不爛之舌去說服對方
(2)他最終得到這份工作而自豪,讓別人喜歡他、願意推薦他
[color=#FF0000]4.車子故障停在麥田旁,正在低頭工作的黑人,為什麼都抬起頭看著他們?你覺得唐心中的感受是什麼?[/color]
(1)在美國一般都是黑人從事幫傭,或是做比較粗活的工作,白人反而是被服事的對象,但這兩個人截然不同,唐是黑人西裝筆挺地坐在後座,一看就知道是老闆,而東尼只穿休閒襯衫,還下車修車,他們的主僕關係跟膚色跟一般人認同的不一樣
(2)唐會有現今的成就一路上一定也經過很多努力,因為膚色所遭受的歧視、不平等對待,可能也沒少過,看到與自己同膚色的同胞在做粗活的工作,我想他若更有能力,會想要幫助自己人,早日脫離貧窮或只是做勞動性的工作。
[color=#FF0000]『黑人出入指南』[/color]
『綠皮書』的歷史意義,美國種族歧視嚴重,紐約一名郵務士格林,動念編輯一本手冊,詳列各州樂意接待有色人種的旅店、餐廳及商店。
[color=#FF0000]【截然不同的兩個人】[/color]
[attachment=1]

- lien.jpg (152.15 KiB) 已瀏覽 199355 次
[/attachment]
[b][color=#FF0000]【陳宜汝】[/color][/b]
[b]請問故事中哪一段情節讓你印象最深刻?[/b]
對於紳士般,西裝筆挺坐在後座遙望窗外的唐,讓我印象最深刻,
讓我很想去更深的了解,他武裝自已,那鬱鬱憂憂的內心世界。每當到夜晚看他貴氣獨自坐在椅上,拿著威士忌的酒杯,空盪的眼神注視著前方,不知道他內心在想些什麼?是渴望被愛的嘆息嗎?還是不知道什麼是愛的面無表情?還是不曾經歷過親情的溫暖?還是勉強接受機器化的彈琴生活?很想要了解,他這麼拘謹的活著是為了什麼?還是只是單純渴望走進白人世界的黑人呢?
我一直覺得唐他很有勇氣!是否因渴望想融入白人文化的世界,勇敢帶著他洗不掉的膚色,帶著高學歷、精甚的琴藝,儘管過程中他被冷嘲熱諷,儘管他外表堅強、內心似乎已經傷痕累累,但他每次還是重振精神出場演奏,帶著洋溢的笑容來結束他每場的演出。是為了什麼?是為了捍衛黑人也是可以跟白人同等嗎?還是想證明黑人其實可以比白人更傑出呢?
我覺得東尼很棒!他的出現融化了唐堅硬外表的包裝,他的真性情,似乎讓唐覺得生活其實也可以這麼輕鬆,似乎讓唐覺得原來自已可以不用強壓自己內心的情緒,只為了迎合那虛偽臭嘴的白人。這個就好像福音的本質,不管來自哪裡?什麼膚色?
什麼身分?什麼地位?只要願意卸下偽裝面具,來注視、同理對方的內心,對方似乎就會願意打開他的心門,那不就是真、愛嗎?
[b][color=#FF0000]【賴采薇】[/color][/b]
[b]2.出發時東尼堅持不提唐的行李上車,你如何解讀他的行為?瞧不起黑人的東尼,為什麼很快就和黑人打成了一片?[/b]
不提唐的行李來自於東尼原本的觀念還沒被打破。從他對來家裡修理水管的二位黑人的態度,可以看出他對黑人是嫌惡、覺得骯髒、一點都不想接觸,甚至杯子都要用怕被污染的二根手指丟到垃圾桶;若不是因為錢,他不會接這個工作。雖然表面上唐是他要服事的對象,但只要有人在旁邊(那時有僕人)他就不會自己做。
但從第一天的相處,東尼看到唐的落寞,獨自一人喝酒;看到他在舞台上的表現,東尼感受到黑人也是人,才發現原來這就是博士(Doctor)而不是醫生(doctor),才明白原來唐是個厲害的角色。也因為旅途中他們彼此對話,東尼對不同膚色的人有了新的認識。
[b]3. 唐和東尼對「唬爛」的看法有什麼不同之處?為什麼「唬爛」是東尼引以為傲的本事?[/b]
這一點明顯傳達出他們彼此文化不同、生存方式不同、教育不同、成長環境不同。
「唬爛」對東尼而言,是他在大街上生存的方法,是在俱樂部裡工作的必須,東尼沒有受很高深的教育,「唬爛」是他面對環境的武器。因著這個本事,東尼才能成為俱樂部裡被老闆器重的人,東尼才能被唐的公司發現,一直被推薦。所以東尼講得沒錯,不然他怎麼會有這個工作(其實也是指他睜著眼睛說瞎話,說他幫黑人工作是沒問題的)。
唐不一樣,從小被當做神童,在一絲不苟的古典音樂練習下長大,很年輕時就展露頭角,能在知名學府裡破格被錄取,身上有光環,也有不能失敗的壓力,一切講求最高道德標準,最優秀,最文質彬彬,最能站在舞台上成為焦點。「唬爛」對他而言,就是說謊、騙人、假的。但東尼還為此與他爭辯,強烈表示:「不!我不是說謊!」吹牛是說謊嗎?「唬爛」是說謊嗎?很難說,在這個片子裡很難說,因為「唬爛」這個本事,的確讓他們從白人酒吧裡得以脫身。
[b]4.車子故障停在麥田旁,正在低頭工作的黑人,為什麼都抬起頭看著他們?你覺得唐心中的感受是什麼?[/b]
在南方小鎮裡,應該沒看過由白人當司機載著的黑人,太奇怪了!這群工作的黑人應該都非常疑惑,絕對無法理解。而唐呢?在那個還有綠皮書的年代,就如同他在後面所問的「他是誰」,他倒底是誰?面對與自己相同膚色的人,是同胞嗎?好像不是,因為他不覺得自己和其他黑人相同,也不喜歡別人放在他身上的刻板印象,簡單說,他也沒在農地裡採棉花,那唐這次為什麼要來南方?他的原意是什麼?唐應該自己也在思考吧!但其實這個時候的他,可能還沒有答案,我覺得。那是在什麼時候,唐才明白了?該是最後一場在黃金雞的演出,他才明白了自己的開心,才發現了和同胞們一起歡愉的喜樂。
[b]接納從對話和理解開始[/b]
完全不同文化,不同階層,不同人種的二個人,在這趟旅程中相遇。你能接納我嗎?或許只是工作而已,談什麼接納,但因為種族議題及外在環境,迫使這二個人必須共處,必須面對彼此接納的問題。是從他們的對話開始,也是從他們必須共同生活開始,(或許不是同一間飯店,但他們要有共同的作息)。藉著對話,才能漸漸理解對方。但他們彼此都有美善的特質,都真實、不做作,所以在表達自我上,二人都沒有虛偽,我誠實的表達出我的想法、我的習慣、我的看法,才能有後面的理解和接納。我想,人的美善和真實是不分種族,不分膚色的。隨著後面的發展,我們知道他們彼此的情誼,已超越膚色、超過主僕。人若能與自己不同族群的人,有這樣的對話和理解,這個世界或許會好一點吧。
[b]自我認同是從裡面的[/b]
從唐身上,我們看到縱使一個在社會上評價很高,成就很高,也有地位的人,一樣要面對自我認同的問題。別人對我們的評價再高,掌聲也只一瞬間,唐回過頭來,仍要面對孤獨的黑夜;但別人對我們的不肯定或設限,也同樣造成我們的傷害,唐一樣要去摸索出面對矛盾的方法,從微笑轉身離去到最後說你不給我在這裡吃飯,就不演奏,其實唐開始面對自己的內心。
誠然在這部片中,對種族的議題是我們深感遺憾,對當時黑人的地位及所受的限制也覺得氣憤,對唐在當時的社會氛圍下,承受的壓力和扭曲或許只能稍微體會,但從唐的一路摸索直到最後願意拜訪東尼的家,我想唐是明白了,有時也要按照自己的內心走。認同不是外在的枷鎖,而是自己知道自己是什麼樣的人。
[b][color=#FF0000]【許麗容】[/color][/b]
[b]●唐追求卓越與非凡,獨居城堡與親人關係冷淡[/b]
唐是黑裔美籍的天才古典鋼琴名家,他自詡當代幾乎無人可以超越他演奏蕭邦的樂曲,唐四處巡迴演奏的鋼琴,合約上一定要使用與他琴藝匹配的史坦威鋼琴,代表他的卓越與非凡,突顯他是無人可及的古典音樂界翹楚。
唐有一身發亮黝黑的皮膚,因飲食刻意節制,外型優雅修長,隨時保持謹慎自守,嚴肅拘謹,唐獨愛身著高級訂製西裝,有潔癖、寂寞寡言,是個崇尚白人上流社會的優雅文士音樂家,言談舉止氣宇軒昂散發著高貴的氣質,委身依附於白人資產階級的社會價值觀。
[b]●大嘴東尼追求賣力工作,懂得如何開心自處,與家人關係密切[/b]
東尼,滿口義腔英文的義裔第二代移民,是夜總會的門房也是保鏢,一身肌肉魁梧壯碩,擅長解決黑白小道危機,工作賣力不怠惰,讓人看了,最好不要招惹他就沒事。下了班卻是一個愛家愛妻小與親友關係良好,保有熱情洋溢的義籍家族傳統,十足的義大利漢子。
[b]●展開一黑一白的旅途[/b]
唐是音樂天才外,同時擁有另外兩個博士頭銜,卻仍然在南方巡迴演奏中,必須帶著GREEN BOOK守則,囑咐因失業來當司機的東尼必須了解他出入要遵從種族隔離綠皮書的規則。一路上他們彼此的小衝突不斷,其實都不是膚色的黑與白問題,乃是內心的刻板印象與習慣,粗曠的東尼有暖心男的溫度,兩人間友誼也逐漸滋長著,不但跨越膚色已不是問題,最難得的是他們跨越了心的藩籬,明白生命的歸屬感乃真正接納彼此血脈裡的根源。
因為東尼一樣也是移民第二代,雖常操著一口粗俗髒話,也習慣隨手抓炸雞啃食,並大口喝飲料,但他可以因為一個被隨意丟棄在路中的飲料杯子停車,撿起來回收,在在顯示東尼非常適應美式速食文化與勞工階級的身份,令人感動的是,他願意為身處的大環境盡份心意。東尼率真的做自己,雖然也也被稱為唬爛東尼,但為了賺錢養家,他有時要隨機應變,開關自如轉換他身份的場景,東尼骨子裡,知道什麼是他自己要堅持的。
[b]●愛可以讓我們變得謙虛願意低頭受教[/b]
東尼珍愛妻小,他答應妻子的要求寫家書,旅途中總用他慣常又平白無奇的文字描述著旅途的見聞錄,這一趟有唐釋出善意為他口述,東尼照寫,家書博得妻子歡心喜悅。意料外的附加效應,讓東尼的妻子感受自己的先生遇上了非凡的唐,更確定唐是東尼誇耀的所謂數極少的天才,要不然東尼早已折返不再服務唐的巡迴演出了。
[b]●豪服西裝可以量身訂做,心卻需要用愛無形的冠冕裝飾[/b]
唐發揮他的精煉,要塑造東尼成為他所要的白人上流社會的形象,提醒東尼談吐要講究優雅氣質,發音要準確…,某些部分東尼會勉為其難配合,其實,東尼他堅持的是自己是義大利人的認同歸屬感,他絕對不妥協的! 東尼也為他的公平正義信念奮戰,從他保護貴為音樂天才黑人唐~城堡中的獨孤君王,但是回到南方依然得退去外表華服與冠冕屈服於白人特意隔離黑人的綠皮書規則,東尼為唐所遭受的不平等待遇,用生命負上代價不惜為唐挺身而出,並多次
替唐解圍。此刻的東尼,他奮戰的是真誠的友誼,因珍惜對方,願意不惜代價用行動證明,身為非白裔的有色種族,不但可以卓越又不假冒偽善,光這點,值得他狠狠的一頓揍醒白人警察,也不怕被監禁!
一向在激情演奏下的唐,才擁有短暫的白人心裡認同,一旦下了台,唐依然受制於綠皮書規則,唐在尷尬的處境中挺身,放下尊嚴,盡所能與司法部長聯繫,讓密西西比州的州長釋放了他與揍警察的東尼。身為黑人,憑著自己擁有天才琴藝在上流社會累積的高評價,唐動用了初解放種族歧視的北方主流司法界部長,閃避了GREEN BOOK上的種族歧視陳規,唐高EQ沉穩的一面,知道在何處出手對抗這本虛假的GREEN BOOK, 實在是一個極大的諷刺! 這場景,道盡了當代種族歧視的隔離政策,甚至現在仍隱藏在人們內心暗處的虛偽假象,是一種人類無知又驕傲的罪性!
[b]●不是黑白問題,是要先與自己的身份認同和解[/b]
就算種族隔離政策在法律上已漸解禁,但真正不是律法可以改變的,乃是人心的驕傲與自卑,一方面政府有GREEN BOOK的陳規綑綁,現實面上也有與生俱來的白人優越感在作祟,東尼所要對抗的、高舉的也是他要奮戰的底線,東尼已無形中視唐為哥兒們了,與唐站在同一陣線的友人亦是他要保護的老闆! 就算唐提議要提昇東尼酬勞並要他做其經紀人,東尼已經拋開一開始要服務黑人音樂家唐的鄙視心態,忠誠的拒絕接受唐的提議,他依然要捍衛保護唐,多麼單純神聖的使命感呀!這一刻,唐與東尼,實際上已彼此認同對方,在極大差異中,找到生命當中的同心圓。
[b]●我對唐與東尼的一場真情敞開的對話印象深刻:[/b]
唐說:我不夠黑,也不夠白,也不夠男人,你要我怎麼辦? 東尼回說:我比你更黑!因為我知道內裡的自己,也知道同胞的處境; 言下之意,提醒了唐是否已把自己放在GREEN BOOK的框架牢籠中? 寧可選擇遠離他的家人親友,戴上一層面紗,任憑外表極盡努力模仿白人上流社會模式! 唐不知不覺已迷失了自己! 記得那夜在黑人的爵士餐廳嗎?唐第一次享受演奏他同胞的曲調,他揚起落下的雙手,隨性激情的、豪邁的、奔放的心情遠遠勝過他的琴藝 !
轉場回到他的黑夜城堡,獨自啜飲的夜光美酒,終究比不上唐親自開車在大雪紛飛的雪道上,為自己的哥兒東尼代勞,讓他在後座沉睡休息,奔馳護送東尼如期的回到滿堂的親友中歡聚慶聖誕佳節,親嚐了東尼的貼心邀約,也親眼見到東尼一家歡迎鄰舍的熱情,唐不自主的丟下自己的孤傲與美酒,決定拋開黑白種族的藩籬,加入了充滿療癒人心的家庭聚會。
唐學會了先走出內心的牢籠,才能走進生命中的真情擁抱,東尼一家的義大利式豪邁熱情,與妻子衷心感謝唐教導他先生寫信,無形中讓唐真正體會到,生命不是只有黑白的問題,而是要先忠於自己,保守自己的心懷意念,因為一生的果效皆由心而發。
[b][color=#FF0000]【紀寶如】[/color][/b]
[attachment=0]

- Chi.jpg (122.95 KiB) 已瀏覽 199351 次
[/attachment]
[b][color=#FF0000]【吳芳慧】[/color][/b]
1.請問故事中哪一段情節讓你印象最深刻?
[b]4.車子故障停在麥田旁,正在低頭工作的黑人,為什麼都抬起頭看著他們?你覺得唐心中的感受是什麼?[/b]
這齣電影讓我印象深刻的地方很多,要說最深刻的話,我認為就是第4題所問的那個場景。
烈陽高照下,汽車故障,停在路旁加水稍作修繕。這本是尋常景象,但卻因為走下房車、衣著筆挺的唐,和在田裡揮汗淋漓、荷鋤耕作的同樣膚色的農民,這樣的對照讓平靜的畫面默默地有了逐漸升高的張力。
沒有聲音。
只有叫人睜不開眼的陽光。
彼此的注視似乎讓太陽更炙烈了。
唐走回車上關上車門那一剎那,我似乎才恢復了呼吸。
在田裡工作的黑人想著甚麼?
為何老天如此不公平?
一樣是黑色皮膚的人,為何待遇不同 ?
那個人憑甚麼有那樣的待遇 ?
或者回家轉述這個場景給孩子們後加上一句 : 要用功讀書、要努力上進出人頭地 ?
唐的心中應該也有相同提問,或說早已有過。或許他也早已有答案。
不過,除了有答案,我想他應該是再一次察覺自己的「不夠黑」。特別是在他與東尼討論過彼此文化的食物及音樂差異之後。
因著膚色,「不夠白」似乎理所當然;但是「不夠黑」…,則應是另外一種傷痛。
[b]另一個讓我印象深刻的,是電影中可能也是唯一唐提高嗓門說話的地方: 我不夠黑,也不夠白,也不夠男人,你要我怎樣? 心底浮出曾經也聽過的類似控訴 : 我當媽媽沒當好,當太太沒當好,還是個被媽媽嫌棄的女兒….我還能怎麼樣!?[/b]
這一種總是藏在優雅外表下的自卑心理,不管年紀多大,總會在不經意的空隙裡跳出來叫囂。很替唐高興他結交到了東尼這樣一位被人愛、也懂得愛人的朋友,他提醒了唐,stay where you are 很好,但是其實是可以試著跨出自以為夠大夠好、甚至以為是不可能跨出去的圈子的。
去真實地面對自己。。
在片末的聖誕夜,唐和東尼互相擁抱的畫面,其實也在告訴我們,「愛」是解決的方法。儘管我們在膚色、人種、個性、習慣、職業….各方面都無法相同,但是彼此願意包容和願意接納的愛,是可以超越這一切的。
如今常存的有信、有望、有愛,這三樣,其中最大的是愛。
[b][color=#FF0000]【商天淑】[/color][/b]
[b]1.請問故事中哪一段情節讓你印象最深刻?[/b]
這段電影其實有好幾段讓我印象很深刻,但若一定要選出一段最深刻的,我想是在這段影片一開始沒多久,唐面試東尼的情節。
這是一個很不妥協的畫面(其實有點誇張):唐(一個黑人)穿著佷華麗旳衣袍,高高坐在華麗的大椅子(有點像皇族的寶座);而東尼(一個白人)坐在一個矮一截的簡單小沙發椅。唐問東尼:你為黑人工作有什麼問題嗎?而東尼為了錢,當時的回答是:沒有問題。
在這一幕中,我想唐是故意地坐在高位,他要維持他的尊嚴,顯明他是僱主。而東尼雖然當時是對黑種人存在歧視,但為了錢,他願意屈就,處在低位,只是他要確保:我不作你的僕人。
所以這個旅程的開啟,到最後東尼和唐成為摯友,是從一開始的矛盾無奈,經過途中許許多多遭遇和溝通,不斷地磨合,最後兩人才能在了解中打破彼此的成見,走出自己的舒適武裝,真誠相見。
今天我們的日常生活裡,不論是居住在西方國家的中國人,或是住在中國的西方人,都會在不同的民族中,有意無意地存有不多不少某些「歧視」的情況出現,若有一方一直維持高高在上,或是另一方一直委曲求全,這樣的相處是很困難的。唯有打開較寬濶的心懷,多一些關懷,少一些抗拒,在不同語言,不同文化背景中努力地學習彼此尊重,這個世界才會少些仇恨爭戰,多些愛和溫暖。
每個民族其實都是神的創造,神愛世人,祂沒有叫我們去以貌取人,而是叫我們學效耶穌基督的柔和謙卑,讓我們彼此得在主裡成為一家人。
[b]2.出發時東尼堅持不提唐的行李上車,你如何解讀他的行為?瞧不起黑人的東尼,為什麼很快就和黑人打成了一片?[/b]
剛出發時東尼仍然是覺得自己比黑人優越,他不要作唐的僕人,他只是為唐開車而已,不屑為黑人提行李。
東尼很快與黑人打成一片:起初他答應為唐開車,是因為他需要錢。而他本身的個性也是一個很不拘小節,又很懂得妥協的人,既然都接了為黑人開車的工作,他漸漸地打開心屝去相處,而在相處中他發現了黑人沒有因他的膚色抗拒他(黑人餐廳願意招待他這個白人,比白人餐廳拒絕黑人入內用餐更有包容性),在被接納中,他也就可以與他們打成了一片。
[b]3.唐和東尼對「唬爛」的看法有什麼不同之處?為什麼「唬爛」是東尼引以為傲的本事?[/b]
唐認為「唬爛」是一種欺騙的行為,但東尼認為「唬爛」只是去說服別人,讓別人去作一些他們不願意作的事,東尼認為這是一種說服能力,是可以引以為傲的本事。
[b]4.車子故障停在麥田旁,正在低頭工作的黑人,為什麼都抬起頭看著他們?你覺得唐心中的感受是什麼?[/b]
這是另一段讓我印象很深刻的情節。容我回答得長一些。
當東尼把車子停下來檢查時,唐西裝畢挺地從車上下來,站著看對面。對面是一群與他自己膚色一樣的黑人,他們是辛勞的奴役,正忙碌地低頭在田間工作,當看到唐時,大家都紛紛停下工作,當東尼為唐打開車門讓唐坐進車子裡,這群奴役仍然看著唐,而唐則在审裡坐得直挺。
我在想,這兩邊的人:唐和田間的奴役,他們的心中到底那時候在想些什麼?
唐會不會想:這是我旳同胞,但和我的處境完全是天地之別,我想他們不會希望我這樣的人去打招呼吧。或是唐為他同胞被奴役而感到心酸,故而不知道如何同處,所以唯有沉默離去。或者是:我今天可以被別人(而且是一個白種人)服侍,他們看到我,希望他們可以明白,只要更努力爭取上進,他們也有可能得到別人的尊重。
而田間的奴役會不會想:嘩!看這個人的膚色,是我們的同胞,但他卻是坐著豪車,穿著西裝,有人開車間(而且是白種人),而我們卻是被人奴役,辛勞地服侍主人。他到底是什麼人?是作什麼的?他如何可以得到這些?他的尊貴是真旳嗎?他付了什麼代價?我相信這些人心中很驚訝,也很疑惑,因為在他們當時的認知中,唐這樣的一個黑人所得到的待遇是天方夜譚,是不正常的。
所以我很能理解後來唐對東尼說的那段自嘲的話:「我不夠黑,也不夠白,又不夠男人,那你告訴我,我是什麼?」,唐這種心中的矛盾在很多不同的情況中都有表現出來,他很多時候都忍耐,但令人稍感佩服的是,唐始終為他的「尊嚴」努力向上,期望為自己,或者也是為自己的民族,爭取一份小小的公平。唐在這個過程並沒有真正的快樂或坦然,所以他「獨自一人」地住在城堡裡,所以他獨自一人喝酒,也不會輕易地加入人群的談笑。但經過他與東尼這位他起初認為粗俗的白種人相處,他們建立了真誠的友誼,最後他可以:徒手吃炸雞(不再靠外表的行為來包裝自己),快樂地在黑人餐廳彈音樂(這次他可以入群,一起彈奏),堅決地為不能進入餐廳吃飯而放棄演出(不再隱忍),為東尼開車趕回家過聖誕節(彼此交心),帶著酒去參加東尼家的聖誕聚餐(勇敢地走出「城堡」)。唐算是得到他一直想追求的:一個來自白種人的認同和真誠平等的對待和情誼。
[b]5.巡迴演出的最後一站,唐為什麼堅持一定要在俱樂部的餐廳用餐才肯表演?為什麼他將演出的決定權交給東尼呢?[/b]
唐在經歷了多次的不公平對待,又透過與東尼的相處和溝通,東尼這個佷直爽又守信義的生命,或多或少給了唐一些影響,可能唐漸漸地發現,一味隱忍是不能改變任何處境,白人給他的欣賞只限於他的演奏,下了台他仍是那個白人歧視的「黑炭」;而東尼似乎沒有唐自認的「高尚」,但他活得似乎比他更實在,所以他在最後一站,他終於不想妥協,想要尋回自己該有的對待,捍衛自己的尊嚴。
他將演出的決定權交給東尼,這是一個他願意對東尼作出「交心」的表現,若東尼看重這個演出的完成,唐心底是願意去作東尼這個朋友要他去作的(這是否就是東尼「唬爛」的成功?或是東尼真誠對待唐的心,感動唐甘心為他的決定而預備受委屈)。當然東尼最後是與他一起離開,這就是彼此「交心」,以致有後來更深的情誼之建成。
[b]6.一心就想回家過節的東尼,累到無法開車打算放棄,最後是怎麼辦到的?唐回到自己家之後,為什麼又決定去東尼家過聖誕夜?[/b]
東尼太疲憊而無法開車,唐讓他去休息而幫他開車,最後完成東尼的回家過聖誕的心願。這與一開始唐高高在上,以僱主的身份面試東尼的情形是非常不同的,這也表示,在唐的心中,東尼不再是一個他的工人,而是一個朋友,而這個朋友值得他(唐)付出,去幫他(東尼)達成願望。
起初唐回拒了東尼的邀請,獨自一人開車回到他的城堡,當坐在獨自一人的城堡,手中把玩了一下東尼的「幸運石」,突然發現其實自己不需要局限在自己的「高尚」孤獨中。聖誕夜,自己可以勇敢地試著接受東尼的真誠邀請,這也是他們倆在這個旅途裡所建立起的情份,彼此的生命都受到彼此的影響,可以說是很「正面」的改變,所以唐才會決定去東尼家。
[b]心得:[/b]
這是一部用較輕鬆的手法,刻劃出當時黑人在白人社會中的被歧視,以及唐薛利這位鋼琴家努力追求改變這種劣勢的旅程。當中有很多環境壓人的無奈(綠皮書的存在其實就彰顯了黑人在當時被歧視中求生活平和的無奈方式:不能改變,就改道吧),也有唐心中想要努力爭取活得有尊嚴的努力不竭。片中也刻畫了矛盾的現實:外在(精緻的演奏台上,優雅的言行)的「尊嚴」帶給唐有短暫和美好的生活,但唐的內心之「不能為自己定位」(自嘲:我是什麼?)和實際的情勢(在監獄中,最後能救唐和東尼出獄的還是一位白人權貴)卻顯得這個外在的「尊嚴」很力量微薄。
當然最後,在唐和東尼經過磨合,彼此接納和互相學習,他們在這些一同走過的「綠皮書」之路,豎立了很多前往快樂人生的「綠燈」,譜成彼此分享幸福快樂的樂章。很深入淺出的一段電影。
[b][color=#FF0000]【曾淑芳】[/color][/b]
《幸福綠皮書》的時空背景是美國1960 年代,種族隔離時期。講述那個荒謬時代的電影很多,導演卻以「不同的眼光」,透過詼諧幽默的語言及無傷大雅的刻板印象來陳述這個真實的故事,並為它冠上「幸福」之名。讓我們在面對這個種族歧視的嚴肅問題時,不只是氣憤,還能感受到輕鬆愉快與溫馨。
[b]平行的兩人 同行的公路[/b]
非裔美籍鋼琴家 唐 要前往南方保守地區巡迴演出,因應路上很多不確定性,公司特別為他聘請一位「具危機處理能力」的義裔美籍白人東尼。他們一冷一熱,一雅一俗,一居菁英,一接地氣。儘管一開始互看不順眼,但隨著一路往南,我們看到的不只是美國南方文化,還透過他們兩人的眼光,看到我們每個人都會有的 : 對他人的成見與先入為主的觀點。
[b]相同與不同[/b]
東尼與唐完全處於不同階層,東尼是白人草根勞工,有時做點小偷小摸的事,而唐則是黑人菁英,且品德教養都極好。儘管受雇,身為白人的東尼,一開始還是優越感十足,瞧不起有色人種。但是在第一次接觸唐的演出後,他就被唐的天才所震撼,原來古典音樂不是只有白人才能彈出來的曲目,他內心逐漸佩服。
漫長的巡迴演出過程中,看似不靠譜的的東尼,其實比想像中聰穎與善良,以他多年打滾的江湖智慧,他很快適應各種突發狀況,更多次奮不顧身地維護唐。而唐一開始受不了東尼的言語粗俗,舉止輕挑,他為要提升東尼的形象而說教,最後卻發現東尼的直爽與開朗、愛家庭,與自己是那麼的不一樣。
我最喜歡的其中一幕是: 當唐因為害怕東尼會拋棄自己去做可以賺更多錢的非法之事時,他攔住東尼告訴他,自己可以付更高的價格。而東尼僅回覆說: 「我只是要去拒絕而已,而那些事…….我知道的,這個世界是很複雜的。」………唐的內心是那麼恐懼與孤獨,而東尼的回答卻是暖到個不行。 沒錯,這世界是那麼的複雜,但我就是我,你就是那個我認識的你,我們有所不相同,但是相同的是我們都良善與聰穎,我們是朋友,事情就是這麼簡單。
[b]從炸雞看主觀與偏見[/b]
一場晚宴上,主人特別為唐準備黑人喜歡吃的炸雞,也讓我有一些想法: 所謂的平等,不是表面尊重,也不只是展現善意,而是真正的與他人站在一起。所有那些有意無意地把對方與自己做出區隔才是更為羞辱。
我也特別喜歡兩人最後在車上吃炸雞的橋段,東尼起初也有著黑人都愛吃炸雞的刻板印象,但在聽到唐從來沒吃過炸雞時,馬上轉為炸雞推銷員,希望唐能單純享受這美食。這條路越開越遠,也讓唐逐漸接受: 尊嚴是自己爭取的,但是拿得起放得下,才是自我解脫的方法。
[b]走出「幸褔」的人生路[/b]
我們常常如水中的魚,看不見彼此的眼淚。人無法選擇自己的膚色、出身、資質,有時對環境也無力改變,但人人都希望被愛,被接納,並得到幸福。我們可以選擇: 對這個世界充滿善意 ! 並用「不同的眼光」輕鬆看待自己的挑戰與他人的處境,相伴走出一條風景美麗的幸福人生路。願我在你身上看到了「異」,你在我身上看到了「同」,願我們彼此尊重與包容。
這個世界需要勇氣,智慧,柔軟與膽識。請永遠銘記: 我們受造是為了行出基督的善。願我們相互理解,彼此接納,願愛往愛返。
[b][color=#FF0000]【沈欽龍】[/color][/b]
[b]1. 請問故事中哪㇐段情節讓你印象最深刻?[/b]
答:
唐 薛利(Don Shirley)與東尼 瓦勒隆加(Tony Lip, Frank Anthony Vallelonga Sr.)兩人半夜在落日鎮(Sundown Town)開車迷路時被白人警察截停逮捕,被白人警察口頭羞辱的東尼揍了警察㇐拳。在警局拘留室時,唐對東尼說:”You never win with violence, You only win when you maintain your dignity.” (你永遠無法以暴力取得勝利,只有當你保持尊嚴時,你才能贏。)。而在警局時,唐要求打電話給他的律師,其實他聯繫的是司法部⾧勞勃 法蘭西斯 甘迺迪(Robert Francis "Bobby" Kennedy,㇐般簡稱“RFK”,他是美國總統JFK 的弟弟),RFK 親自下令釋放兩人的這段經歷讓東尼覺得吃驚,而唐則感到羞恥。二人在車上對話時,東尼氣憤地認為自己比唐還要黑人:”Christ, I’m blacker than you”, “ You don’t know shit about your own people, what they eat, how they talk, how they live. “,” My world is way more blacker than yours!” 這裡 Black 「黑」的雙關語毫不掩飾的攤出了東尼仍未消弭的歧視本質:「黑」即是「社會底層」、「貧窮」、「勞碌」的代名詞,類似台灣稱呼勞工為「黑手」的情形。東尼自述大半輩子貧困潦倒為生計奔波,他自認為自己比唐更有資格說自己「黑」。而在雨中崩潰到極點的唐向東尼說:”So if I'm not black enough and if I'm not white enough, and not man enough, then tell me, Tony, what am I?”(如果我不夠黑,也不夠白,又不夠像男人,那麼你告訴我,我到底是什麼?) 這裡唐並不是說who am I?而是說what am I?那是唐
在自我認知失調更深㇐層的㇐種崩坍表現。唐後記備註:落日鎮是美國種族隔離的㇐種形式,在這種人為設定的小鎮中,只能由排除其他人種的白人居住。這些限制是由某些當地歧視性的法律、恐嚇和暴力的組合手段所強制執行的,這些種族歧視相關的術語來自㇐些被張貼出來意在讓有色人士在日落之時離開小鎮的標語。據說以前在密西西比州有些城鎮入口處的路旁甚至有公告:「No Niggers, No Jews, No Dogs.」,「這裡不許黑人、猶太人、狗進入。」
[b]2. 出發時東尼堅持不提唐的行李上車,你如何解讀他的行為?瞧不起黑人的東尼,為什麼很快就和黑人打成了㇐片?[/b]
答:
東尼㇐開始在與唱片公司的白人簽約時,就有但書說不做僕人的職務,這時東尼的骨子裡存在著歧視黑人的深刻徧見,而當時看到門房也是黑人時,他更是堅持不提唐的行李上車。基本上,東尼會接下為唐開車的工作純綷只是考量唱片公司支付的酬勞比較豐厚而已。原本東尼的生活圈就與黑人族群沒有什麼交集,而當時社會上普遍存在著種族歧視,包含東尼自己在內,他的親友們無不稱呼黑人that eggplant(那根茄子)、sacks of coal(那個黑炭)。即使東尼是為了優渥的薪資為唐開車,初期當東尼向人說起唐是他老闆時還會感到羞愧,其實更諷刺的是即使東尼知道這樣的心態不適當,他依然會為了避免成
為受歧視的㇐方而加入歧視他人的行列,而電影中東尼沒有說出口的是當時在美國社會中的義大利移民也是倍受歧視的族群之㇐,所以當東尼在落日鎮被警察截停盤查時,被警察口頭羞辱他是義大利人也是另㇐種黑人的東尼才會氣憤的揍了警察㇐拳。原本打從骨子裡就瞧不起黑人的東尼,後來在他看到才華洋溢的唐各場精彩演出而逐漸產生佩服之意、在唐吃了他請客的KFC 炸雞後拉近彼此之間的距離、在唐為他撰寫或修改寄回家的書信當中建立良好的互動關係、後來他與唐㇐起走進黑人餐廳用餐看到唐放開拘束上台彈琴…這時的東尼已經能和黑人打成了㇐片。而電影最後階段由唐開車送東尼回家慶祝聖誕,東尼更堅定地以「不准再稱他為焦炭」回應家人對黑人的戲謔,這時的東尼心中掛念著居於高塔中孤獨的唐同時,唐帶著香檳登門拜訪,於彼此相擁的剎那打破㇐直以來的種族歧視與徧見的高牆。
[b][color=#FF0000]【林美芳】[/color][/b]
[b]題目一:請問故事中哪一段情節讓你印象最深刻?[/b]
【1】[color=#FF0000]拳頭力量大[/color]:電影一開始,熱鬧的夜總會只見一陣喧嘩,而東尼的揮拳帶入劇情的緊張。交涉鋼琴事宜,東尼又是出手一掌一拳,似乎是正義的化身,這拳換得史坦威名琴一架。雨夜對警察半個黑鬼的動怒動拳,惹來拘留的悲情…。拳頭表示力量和聲勢,拳頭大,聲音高亢,就有勝算,但這畢竟是野蠻粗獷的行為,表現東尼直接的情緒與個性。
【2】[color=#FF0000]筆頭力量大[/color]:由南方捎來的信箋,妻子一封一封地看,一封一封地唸,無盡的想念與期待。那一頭有個粗獷的男子,對家的依戀與允諾,拿一支筆桿兒,千里傳情,雖咬不出文情並茂的 字句,卻是柔情似水。影片劇終,妻子以信箋答謝唐薛利的協助:「謝謝你替他寫信」,更讓 信箋的溫熱,提升到最高沸點。
【3】[color=#FF0000]當拳頭與筆頭相遇[/color]:拳頭帶來衝突憤怒,是男子的自我防衛,抑或凸顯自己的能力?不過,粗漢東尼運用這一支筆,讓他自己學習安靜,學習用心說話,學習遣詞造句,學習敘述旅程的點滴,學習發現大自然的美。豐碩的行囊,帶來公路旅程的驚嘆。當聖誕節當夜,東尼回來了,小別重逢,夫妻擁抱的那一瞬間,筆頭戰勝拳頭,愛是永不止息,述說人間的一闕摯愛……。
[b]題目二:出發時東尼堅持不提唐的行李上車,你如何解讀他的行為?[/b]
【1】 [color=#FF0000]天下奴僕一般黑[/color]:
他不想做僕人,這在應徵上已經略窺一二。整理行李提行李,這本是管家的工作,東尼覺得未出發前的工作,仍是屬於管家的職責,他釐清身份,也劃清界線,但是最重要的是東尼對管家替黑人做事,持有不屑與輕視的眼光,僕人被牽連「黑」到底。啊!優越感作祟。
【2】 [color=#FF0000]優越感的尊嚴迷思[/color]:
上對下優越感的迷失。整理行李提行李是僕人應盡的職責,東尼不想做僕人的事,這在應徵工作時已經聲明,東尼仍想維護自己的尊嚴。僕人是下等的,替黑人做事的僕役,更是下下等,這是主流社會的迷失,更是優越感的自戀。
[b]題目三:瞧不起黑人的東尼,為什麼很快就和黑人打成了一片?[/b]
【1】 [color=#FF0000]彼此欣賞[/color]:黑人的琴藝高超,已經出神入化,黑人憑藉自己的能力,能夠闖出一片天,廣受上流CEO宴會邀約,這是東尼發出內心的佩服與讚嘆。在他給妻子信箋上,常常對唐薛利讚賞,稱他為天才鋼琴家。而東尼的危機處理能力,已經震懾於主人,深信這是唐薛利所需要雇用的專才。
【2】[color=#FF0000] 迸出火花[/color]:長途跋涉,在小小的轎車空間,行動受限,難有自由,卻迸出二人之間對話的火花。一路上兩人迥異的性格,他們之間產生了很多的矛盾 有吵嘴,有衝突,有回應,有認同,有反駁,有摩擦,有了解。
【3】 [color=#FF0000]進退適切(飲食)[/color]:炸雞萬歲!在東尼的強迫誘惑下,黑人吃下第一塊炸雞和雞胸,隨後丟骨頭的認同快感,突破了二人的界線。只是丟可樂杯的動作,唐薛利未予認同,而東尼也願意順從倒車撿起,於是拉近二人的距離,一進一退,打開了解雙方家庭背景的話夾子。
【4】 [color=#FF0000]心靈饗宴(音樂)[/color]:黑人的流行音樂盪漾,流淌在血液細胞,重整唐內心身分的掙扎。當音符旋律在心靈深處被觸動,唐薛利 不受古典音樂的束縛,他聆聽自己同胞的歌,這是他的文化,這是他的根源,這是屬於他的歌,東尼和唐薛利在黑人靈歌及流行歌曲中契合。 【5】 勞資互惠:資方黑人信守諾言,除酬勞外,給與零用錢,勞方東尼也極力肩起保護的責任。在酒吧唐薛利被打,是東尼的聲勢喝斥這一群混混,才免於遭難。在青年旅舍的羞辱,也是東尼運用鈔票賄賂警官,終逃過一劫。唐薛利教會東尼寫一封一封溫暖的信箋。東尼打警察,幸賴唐薛利打電話請司法高級長官的援助,才化險為夷。他們互惠互補。一黑一白,粗獷與拘謹,隨性與正經,勞資雙方互惠,不亦快哉
[b]題目四:唐和東尼對「唬爛」的看法有什麼不同之處?[/b]
(唬爛本為閩南方言,但多在台灣書籍電視頻道中見到。唬爛為形容人說假話,大話的意思。在閩南都說成「話唬爛」。就是說別人胡言亂語、隨便亂說話的意思,以誇大不實的語言,來唬弄欺矇他人。)
【1】 [color=#FF0000]律法的代表[/color]:唐薛利對「唬爛」的看法—說話不要低俗,感覺沒有教養。發音要正確,情緒要控制好,因為「暴力不會 永遠取 勝,唯有保持尊嚴才會。」 垃圾不要亂丟 、不義之財不苟取( 別人的東西不要拿 )。 因此 唐薛利永遠是正經八百,彬彬有禮,永遠穿著得體,感覺他教養好、舉止投足合乎禮儀。拒絕用手拿取炸雞,不弄髒毛毯。 他是 聖經中 「 律法 」人物 的代表。
【2】[color=#FF0000] 恩典的代表[/color]: 東尼 對「唬爛」的看法 不要一直在乎別人的眼光, 活得不虛假, 活得自在, 活得坦然,活得痛快,他說:「我爸常說無論你做什麼,都要盡全力。該工作的時候就認真工作,該笑的時候就大笑,該吃的時候,就把它當作最後一餐享用。」( You know, my
father used to say, whatever you do, do it 100%. When you work, work. When you laugh,laugh. When you eat, eat like it's your last meal. 東尼雖是 「唬爛」,但他不說謊 如 撿取綠石,他自覺不是偷竊,只是撿起地上的一顆石頭。他 有誇張的語言手勢, 但愛家愛妻兒,盡中職守。 東尼有許多缺點,但活得坦然自在,這是聖經中 「 恩典 」 人物 的代表。
[b][color=#FF0000]【張天輝】[/color][/b]
兩位「一黑一白」的男主角,因著長時段的巡迴演出,加上各自的需要(一個要賺錢、一個要司機兼保鑣)於是展開這段旅程,從紐約一路開往南方各州演出2個月,原本互看不順眼的兩人,隨著朝夕相處、經驗分享與共度難關,最後漸漸放下對彼此的偏見,進而彼此以生命影響生命,發展出一段超越種族和階級的動人友誼。
電影裡呈現出藉由故事兩位主角的膚色、言語對話及外表,這些給人的外在第一印象,會影響到我們對人的方式;特別是在種族歧視、奴隸制度遍行的當時。例如:他們最後一場演出的場地:阿拉巴馬州伯明罕市,早在事件發生的六年前,第一個受邀到該市白人機關表演的黑人 —— 納京高(Nat King Cole),就在剛表演開始被一群人指責他演奏白人的音樂,把他拉下台毒打了一頓。六年過去了,表演主角換成唐來演出,卻被禁止進入俱樂部的白人專用餐廳用餐,歧視的情形未見改善;巡迴表演中,被禁止使用廁所、購買西裝的試穿…等等種族上的差異對待。難怪有社運團體會出版《黑人旅行綠皮書》(The Negro Motorist Green Book),此刊物在1936年第一次出版,1967年停止印刷;它是專為黑人出版的小冊子。因為膚色上的限制,不管你貧富,只要黑人前往南方的一些城市,其食、衣、住、行等需求,就只能到該書指南上所建議的友善黑人場所。以避免黑人的人身、性命有被攻擊的危險。
這段旅程在兩人相互理解與珍惜中,使得他們擁有各自獨一無二的禮物及珍貴的友誼。兩人憑藉勇氣,跨越個人的界線異,展開生命的探索和陪伴,他們看重對方所珍惜的價值,忠誠地彼此支持和成全,他們一同經歷困難與無法改變的窘境,又能一起開懷大笑。這段旅程使他們能以獨特的方式,來烙印在對方心裡,相互扶持走過人生各自的轉捩點。
[b]【精典詞句】[/b]
鼓起勇氣,才能改變人心,成功靠的不是暴力是尊嚴。
唐對東尼說的那段自嘲的話:「我不夠黑,也不夠白,又不夠男人,那你告訴我,我是什麼?」
東尼的父親曾說:『不管做甚麼都做到極致,認真工作、盡情大笑、好好享受美食,放鬆、享受每個當下。』
[b]3.唐和東尼對「唬爛」的看法有什麼不同之處?為什麼「唬爛」是東尼引以為傲的本事?[/b]
唐認為「唬爛」是在騙人、說謊,是一種欺騙的行為,但東尼認為自己不是在說謊、騙人,只是去說服別人,讓別人去作一些他們不願意作的事,東尼他認為這是一種說服能力。
[b]4.車子故障停在麥田旁,正在低頭工作的黑人,為什麼都抬起頭看著他們?你覺得唐心中的感受是什麼?[/b]
這是一段讓我印象深刻的情節。當東尼停車做檢查時,唐看著對面正在做工的黑人。對面著一群與他自己膚色一樣的黑人——辛勞的奴役,當他們看到唐時,大家都紛紛停下工作看著『一白一黑』的東尼及唐。
此時,這兩邊的人他們的內心到底在想些什麼?
唐會不會想:面對自己旳同胞,我是不是該和他們打招呼?為他的同胞被奴役而感到心酸?他們會不會看到我現今成就,而努力爭取上進,日後他們也有可能得到別人的尊重。
反觀田間的奴役會不會想:他是我們的同胞,但卻是坐豪車,穿著西裝,有白人開車,而我們卻被人奴役,辛勞地服侍主人。他到底是什麼人?是作什麼的?他如何可以得到這些?
[b]6.一心就想回家過節的東尼,累到無法開車打算放棄,最後是怎麼辦到的?唐回到自己家之後,為什麼又決定去東尼家過聖誕夜?[/b]
回程途中,東尼太疲憊而無法開車,唐讓他去休息而幫他開車(主僕異位),最後完成東尼的回家過聖誕的心願。這與一開始唐的高高在上,以僱主身份面試東尼的情形迥然不同。
起初唐回拒了東尼的耶誕邀請,獨自一人開車回到他的城堡;當他再次獨坐在獨自一人『城堡』,手中把玩了東尼的『幸運石』時,突然發現其實自己不需要局限在自己的『孤獨』中。此時自己勇敢地試著接受東尼的邀請,帶著酒去參加東尼家的聖誕聚餐,勇敢地走出自己心中的『城堡』。
[b][color=#FF0000]【李志偉】[/color][/b]
電影《幸福綠皮書》以真實故事改編,探討種族議題,試圖以一種輕鬆溫情的方式來探討嚴肅的議題,而這歧視問題,距百年後的我們,仍頻繁發生。牙買加裔美國鋼琴家唐雪利,計畫前往美國南部保守地區巡迴演出,他雇用一名在紐約酒店工作的東尼·瓦勒隆加作為司機兼保鏢。而這一路上從單純的僱傭關係,逐漸成為彼此扶持的好友。
[b]膚色決定你的社會地位[/b]
1962年的美國,黑人的地位雖然提昇,但仍實行不平等的種族隔離,尤其是保守的南方地區更是如此。一個人的出生,不看你的努力,也不看你的成就,僅以出身的膚色,決定你在社會上的地位和權力,即便如才華洋溢、受過良好教育教養的唐雪利,也逃不過膚色的「原罪」。而這樣的「原罪」卻來自於社會上的集體偏見,進而演變出仇視、厭惡、噁心、不乾淨的,白人種族的優越感顯露無疑。相對來說,美籍義大利裔的東尼,雖然在美國白人至上的社會中,也有些許的歧視,但憑藉著膚色白,在社會地位中仍比黑人要好上不少。這種民族優越感,不但深植人心,連帶著也會影響對膚色議題不敏感的人,因為龐大的社會壓力與輿論眼光,迫使這些人若不「一起」歧視黑人,可能還會遭受到批評。
影片中南方的州郡雖然較保守,但不思考及被迫歧視的人,相信也不少,如片中許多位店員、領班,他們說不出為何不准有色人種入場,為何要如此打壓他們,最後也只吞吞吐吐說了:「就只是遵循這樣的傳統。」出生就決定你的地位,如同印度的種姓制度一樣,你無法靠任何方法扭轉這樣的困境,僵化的階級和無理由的打壓歧視,對於打著自由平等,尊重民主人權的美國來說,無疑是一大諷刺。雖然社會如此不友善,但仍有像馬丁路德金恩、唐雪利等這樣的人,仍然堅信平權的社會終將來到,善用自身有的優勢,以尊嚴和勇敢,來喚醒更多人內心的良知。當首位擁有非裔血統的歐巴馬當選美國總統時,就可以知道他們的努力沒有白費,而且持續影響著我們。
[b]平庸的歧視不亞於暴力[/b]
電影名稱為《幸福綠皮書》,對於身處美國以外的我們而言,第一時間很難理解什麼是綠皮書?其實「綠皮書」(Green Book)的原名是《黑人駕駛綠皮書》(The Negro Motorist Green Book),是在種族隔離時期的旅行指南,記載對黑人友善的場所。有意思的是,這本Green Book(綠皮書)的存在不就更凸顯黑人一直活在Red Zone(紅區,警戒區)裡。這本書美其名是幫助黑人在保守地區活的更安全,但事實上更加顯明該區的歧視有多麼嚴重,更進一步來說,對有色人種來說,也算是帶有某種程度的羞辱吧!
無論是上流社會、領班、僕人甚至是酒吧老闆,他們都做出各樣的歧視行為,但在抨擊他們之前,請注意!他們都是抱著沒有一絲覺得自己做錯的或有失禮的心態,來向唐雪利說明他們的不便之處。他們基本上都是很有禮貌、態度也謙和地請求,並作出傷害有色人種尊嚴的事。你說他們偽善嗎?我倒覺得像是漢娜.鄂蘭所提的「平庸的邪惡」的概念,這裡似乎就是「平庸的歧視」。服從社會體制的安排,接受這體制帶來的道德或不道德的行為,縱使良心可能不安,但憑藉著自己對議題的冷漠和體制的背書,進而合理化自己的行為,降低道德感帶來的指控。當然片中也有許多是外顯的暴力,直接對唐雪利做出人身傷害,但至少那些人是言行一致,唐雪利心裡也有個底。但我認為傷害唐雪利最深的,就是那些受過良好教育、禮儀修養很好的人,他們既欣賞(娛樂)他,也歧視(傷害)他。有時候,心理層面的傷害並不亞於肉體上面的,甚至更勝於此。東尼剛開始厭棄黑人的一切,連他們喝過的水杯都嫌被污染過,若不是為唐雪利工作,刺激他思考、反思,不然他仍可能繼續持守「平庸的歧視」。
[b]階級衝突以及自我定位[/b]
這部電影我認為仍過度美化白人與有色人種的衝突和歧視,真實的世界恐比電影建構出的,還要更加的血腥與暴力。但我們仍可從電影裡面看到許多階級對立符號,例如:膚色白與黑、有錢與貧窮、菁英階層與低層勞動、教養與粗俗、歧視與接納等。不過本片有意思的是,將幾個刻板符號相反了,有錢、有勢、有教養的人是黑人,反倒白人成為黑人的刻板樣板,除了膚色是白的,其他皆為弱勢,也因為這樣的錯置,使得唐雪利與東尼都能夠站在不一樣的角度反思。
唐雪利是出生較具優勢的黑人,他很清楚自己在社會上的地位,但是他在努力扭轉黑人的地位上迷失了自己。在大雨中,唐雪利向東尼大喊:「如果我不夠黑,也不夠白,又不夠像男人,那麼你告訴我,我到底是誰?」為了對抗整體社會的偏見,唐雪利用極高的自尊與修養武裝自己,用一種「人必自重而後人重之」的姿態來迎戰這世界。但也因為如此,他逐漸在對抗的過程中迷失了自我,到底面具底下的唐雪利是什麼樣的人呢?唐雪利沒有答案。在經歷一連串的事件後,唐雪利明白,有時候過度的武裝,無法贏得人心真誠的交流。東尼稱不上好人,但卻是一位率真的人,黑人酒吧裡的人,雖然沒有遠大的抱負,但多數都是真性情的人。片尾聖誕節時,唐雪利望了望當初面試時的寶座,覺得面對認同自己的人,何必在繼續坐在高傲的寶座上呢?是時候該下來一起誠心互動吧!
東尼,這位孔武有力的義大利裔的美國人,順應社會給的價值觀而活,其中當然也包含了對有色人種的歧見。雖然是一位大老粗,但他有一個優點就是願意反思,即便一開始是衝擊他的價值觀。剛開始,東尼不認同唐雪利,我相信他認同的是錢,有多少錢辦多少事,其餘沒多想。直到東尼看見唐雪利的才華(事實上他根本不懂音樂)與眾人在台上的景仰,才驚覺自己的歧見。歧見是比較來的,東尼看見唐雪利的遭遇,先是同情後是支持。不禁想問,東尼會變成支持黑人平權主義者嗎?不,我認為東尼比較是站在相挺朋友的立場比較多,但與初期相比,對黑人的包容度明顯高出不少。因為他自己本身是義大利裔,可能有受過言語的嘲諷和姓氏上的質疑(美國人無法正確發音),所以相對於純美國人來說,他的帶入感較強,也更能感同身受。他能明白唐雪利在找尋的定位是什麼,因為自己也何嘗不是在找定位呢?若不是這次的工作際遇,不然東尼很可能繼續追逐金錢和有權大老的認可,而放棄思索這樣的議題。
《幸福綠皮書》置入很多有意思的設定,但這也激發另一種想像,如果今天唐雪利與東尼的膚色交換,其餘人設不變,那麼還會激發出這麼多火花嗎?還是更多的壓迫和歧視?這很難斷定,但可以推敲的是,將會少了不少思考的可能性。我認為唐雪利與東尼,是直到最後一刻才成為真正的朋友,中間的路程,雙方都在挑戰對方的底線,都是試探對方的價值觀,直到最後雙方都在彼此的攻防中,看見身為人的誠實與率真。這部電影試圖傳遞給我們是,身為人,不是只看膚色和種族、不是只看外表,而是誠摯的心靈交流。在這詭譎多變的世界中,任何一點不一樣都能作為仇恨的引爆點,因此我們要練習多一點包容和接受多元的心態,尤其在這疫情世代更是如此。
課後作業
[b]1.請問故事中哪一段情節讓你印象最深刻?[/b]
在大雨中,唐雪利向東尼大喊:「如果我不夠黑,也不夠白,又不夠像男人,那麼你告訴我,我到底是誰?」
[b]2.出發時東尼堅持不提唐的行李上車,你如何解讀他的行為?瞧不起黑人的東尼,為什麼很快就和黑人打成了一片?[/b]
東尼認為他是司機而不是僕人。東尼是瞧不起黑人,但是他必須履行他的合約義務,但後期他對黑人的歧見多了很多的包容,率真性格的他,自然也願意跟黑人多交流,但我個人認為還不到打成一片的地步。
[b]3.唐和東尼對「唬爛」的看法有什麼不同之處?為什麼「唬爛」是東尼引以為傲的本事?[/b]
唐雪利對「唬爛」定義是:欺騙。但東尼認為「唬爛」是:善意的謊言,既不會使任何人權益受損,那有什麼關係。東尼認為「唬爛」是達成事情的手段之一,而他的專長就是把事情辦好,因此引以為傲。
[b]4.車子故障停在麥田旁,正在低頭工作的黑人,為什麼都抬起頭看著他們?你覺得唐心中的感受是什麼?[/b]
低頭工作的黑人是屬於勞動階層的最低端,看見唐雪利居然是雇用白人當司機,這樣的衝擊可想而知,但另一方面也鼓舞這群黑人,讓他們知道黑人並不是全然無望的,仍然有改變的機會。唐雪利看到這幕,我相信他的內心是五味雜陳的,他自詡有如白人般的地位和階級,但實際上還是差了那麼一截。他與在麥田工作的黑人,同屬一個人種,但他知道他並不屬於他們。進而產生自我定位混亂的狀態,也無怪乎,後來唐雪利大喊他不知道自己是誰。
[b]5.巡迴演出的最後一站,唐為什麼堅持一定要在俱樂部的餐廳用餐才肯表演?為什麼他將演出的決定權交給東尼呢?[/b]
我認為唐雪利有點豁出去的感覺。因為是最後一站,該忍的屈辱沒少吞、該受的歧視沒少過,若是為了尊嚴與勇敢而到南方的話,是時候該要表明自己的立場。而一路護衛他的東尼,唐雪利對他的信任與日俱增,也認為東尼與自己的立場應該是趨於一致。因此,他將演出的決定權拋給東尼,同時也是驗證他的猜測。
[b]6.一心就想回家過節的東尼,累到無法開車打算放棄,最後是怎麼辦到的?唐回到自己家之後,為什麼又決定去東尼家過聖誕夜?[/b]
在經歷一連串的事件後,唐雪利明白,有時候過度的武裝,無法贏得人心真誠的交流。東尼稱不上好人,但卻是一位率真的人,黑人酒吧裡的人,雖然沒有遠大的抱負,但多數都是真性情的人。聖誕節時,唐雪利望了望當初面試時的寶座,覺得面對認同自己的人,何必在繼續坐在高傲的寶座上呢?是時候該下來一起誠心互動吧!
[b][color=#FF0000]【王均】[/color][/b]
[b]自我價值源於內在[/b]
唐是雇主,東尼為他的司機;唐住在豪宅中,東尼為著每個月的房租而勞綠;唐有神乎其技的鋼琴演奏專業能力,東尼則有一顆大拳頭得以在江湖上混口飯吃;唐總是西裝筆挺,行為舉止優雅符合上流社會規範;東尼衣著舒適,常口不擇言,隨意與門房賭博尋找樂子。
若以物質、專業、資源為標準,唐極度富足;東尼連他的十分之一都稱不上。但每一次遇到選擇的十字路口,唐卻完全無法倚靠這些價值系統帶來的優渥條件,為自己站出來、為自己說話。比起唐,說東尼是孓然一身都不為過,然而打從見到唐的第一次,他知道自己是誰,甚麼他願做,甚麼他做不到。
他不彎腰提唐的行李,唐在車上要求他不要抽菸,他也率先為自己辯解菸是吸到他自己的肺,而後在尊重雇主的需求下,把菸熄了;當唐說明為求介紹方便,希望稍微簡稱東尼的姓氏時,他嚴正拒絕;唐要求其更改說話方式以表現出符合上流社會規則,他表示他可以在外面等候。一路上堅持寫信給太太;最後在唐提出增加酬勞的時候,也堅持當初講好的價碼。
東尼隨處隨在,都能自在表達自己,也能找到與他人合作的平衡點。比起世界評價系統下的社會地位、專業評比、眼光等,他清楚明白自己的內在資產,明白自己身為一個丈夫、一位黑人司機,盡力而為,只求無愧於心,不求完美、更不求符合他人的期待。
[b]如何評價自我比字詞表面褒貶更為重要[/b]
當唐質疑東尼為何被稱「唬爛」而仍然感到開心,東尼驕傲地說出自己的特色,說出我東尼之所以為我、不同於其他人所理解的「唬爛」,或許他人理解此為負面評語,但我將之看為個人特色,取其特色應用生活中。
[b]尋找自我價值之旅[/b]
唐在東尼自在做自己的氣氛下,也被其影響,甚至有了一場爭論:唐在黑人、白人、男人這些類別哩,找不到自己。因此開始在自我價值上有所嘗試,要求想進入餐廳與白人一起用餐、在黑人餐廳裡彈琴,嘗試徒手吃炸雞等。或許仍然無法成為白人、無法真正融入黑人,但他仍然可以做他自己,可以在白人世界以專業賺錢,在黑人世界一起同樂,與義大利人東尼一起共度聖誕。他不屬於任何一個群體,任何群體也沒辦法容納如此豐富的他。
[b]脫去外在,我們都生而為人[/b]
當東尼深入唐的生活,體會他的處境,不再以種族扁平的角度看待唐,而是一個真實的生命,有喜、有悲、有軟弱,就放下種族的隔閡和偏見,得以與其交心,成為朋友。
當唐與東尼「半被迫」在旅途上長時間相處,也不再以「經濟階級」看待彼此的差異,得以看見東尼渾然天成的樂天性格,正是自己成長需要的養分。